充电头网近期拿到了京东京造推出的一款 130W 自带线快充移动电源。产品内置20000mAh大容量电池,支持单口100W快充输出,配置 USB-C 拉拉线C 快充接口,可兼顾多设备同时快充需求;机身还加入隐藏式手机支架与 TFT 数显屏,桌面与出行场景都更方便。
接下来充电头网将对这款移动电源进行详细拆解,看看内部用料与方案设计表现如何。
京东京造130W快充移动电源采用立式长方体机身设计,四角圆润过渡,采用全金属合金机身,坚固防撞、安全耐用,而且看起来科技感拉满。
侧面还设有圆形电源开关按键,机身下方印有“130W”以及“20000mAh”标识。
背面顶部设有一处隐藏式手机支架结构,中间是移动电源参数信息,下面是拉拉线模组,做成了内嵌式设计,平时可完全回卷隐藏在机身内部,而且端头处设有磁铁用于固定端头。
移动电源自带拉拉线线身扁平设计,并采用TPE材质,高柔韧度弯折不易断。
使用ChargerLAB POWER-Z KM003C测得USB-C1口支持UFCS、FCP、SCP、AFC、QC3+/5、SFCP、PD3.0、PPS、DCP、SAM 2A、Apple 2.4A充电协议。
PDO报文显示USB-C1口还具备5V3A、9V3A、12V3A、15V3A、20V5A五组固定电压档位,以及5-21V5A一组PPS电压档位。
测得UFCS融合快充具备3.4-5.5V5A、5.5-11V5A、11-21V5A三组电压档位。
另外UFCS融合快充具备电压档位也一样,即USB-C1口和USB-C2自带线输出性能完全一样,用户可根据需要灵活选用。
最后测得USB-A口支持FCP、SCP、AFC、QC3.0、SFCP、DCP、SAM 2A、Apple 2.4A充电协议。
电芯与PCBA模块被整体装入一体式黑色塑料骨架中,靠卡扣与定位柱进行限位固定;电芯表面覆盖大面积青稞片用于绝缘,上部为TFT数显屏幕,周边覆有缓冲泡棉。
将青稞纸跟TFT数显屏幕取出,可以看到产品PCBA模组采用两块主板堆叠设计。拉拉线的连接导线从主板白色插座连接到底部的蓝色转接板上,用于连接拉拉线模组。
然后将外壳彻底分离,可以看到电芯跟外壳接触面覆大块缓冲垫用于填充空隙、缓震,外壳内侧也设有多道筋位与卡扣结构用于加强与定位。
在电池组侧面还设有一颗NTC热敏电阻,用黄色高温胶带绝缘固定,探头处灌白色导热胶更好监测热量,实现过热保护。
将电池组拆下,根据电芯喷码可以看出,该产品四颗电芯均来自DMEGC东磁,规格为21700,标称电压3.7V,单节电芯容量为5000mAh,能量18.0Wh,为车规级电芯,已通过CCC认证。
首先来看上层主板,设有MCU、升降压开关管、滤波固态电容、稳压芯片、VBUS开关管、E-Marker芯片。
下层主板正面设有锂电保护管、VBUS开关管、固态滤波电容、降压协议芯片。
电池保护芯片来自iCM创芯微,型号CM1341-FKT,这是一款专用于4串锂离子/磷酸铁锂电池的保护芯片,内置有高精度电压检测电路和电流检测电路。
四颗锂电保护管来自Xinfeihong鑫飞宏,型号FH8802G,NMOS管,耐压30V,导阻2.2mΩ,采用PDFN5*6-8L封装。
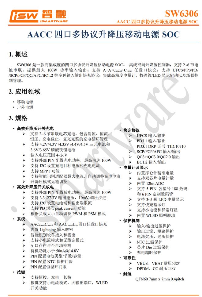
该产品升降压SOC采用智融科技SW6306,这是一款高集成度的四口多协议升降压移动电源SOC,集成了双向升降压控制器,支持高效升降压开关充放电,可为2-6串锂电池或2-7串磷酸铁锂电池应用,电池节数、类型及容量可通过引脚配置。此外提供了完整的充电循环管理,包括涓流、恒流、恒压、充电截止和复充等功能。
智融SW6306适用于4.2V/4.3V/4.35V/4.4V/4.5V三元电池和3.65V磷酸铁锂电池,输入电压范围为4~26V,输出电压为3.3~27.3V,并拥有10mV调压步进,支持45μA超低静态功耗。用户可以通过外部PIN配置充/放电功率,最高可达100W,支持I2C设置充电目标电压、充电电流、电池端和输出端限流,以及MPPT太阳能板充电功能。
智融SW6306支持按键功能,可识别短按、双击、长按,并支持小电流模式,带有可关输出端口、WLED开关功能,支持数码管和LED电量显示,内置库仑计与12bit ADC,还支持双芯片电量计量,确保在使用过程中能够实时掌握电量信息。
此外支持2A2C四口配置以及任意口快充,支持包括UFCS融合快充标准、PD3.1、SVOOC、VOOC4.0、SCP、FCP、AFC、QC3+、BC1.2等市面众多主流快充协议,还能够智能识别适配器最大电流,自动调整充电电流,带来超强兼容的快充体验。
四颗同步升降压开关管均来自智融科技,型号SWT30N50,NMOS,耐压30V,导阻4.7mΩ,采用PDFN3030封装,组成H桥用于同步升降压。
另一路的降压协议芯片来自智融科技,型号SW3526S,内部集成3.5A高效率同步整流降压转换器,支持PPS、PD、QC、AFC、FCP、SCP、PE、SFCP、低压直充等充电协议,支持CC/CV模式,外部仅需少量器件,即可组成完整的高性能多快充协议充电解决方案。
得益于芯片的高集成度,SW3526S将传统快充降压方案中协议芯片,同步降压控制器和降压MOS管全部浓缩集成在一个封装内部,极大的简化了多口快充的电路设计。
用于供电控制的开关管来自鑫飞宏,型号FH25P03G6,丝印FH25P03。来自Xinfeihong鑫飞宏,型号FH25P03G6,PMOS,耐压30V,导阻13mΩ,采用PDFN3.3x3.3-8L封装方式。
用于给MCU供电的开关降压芯片来自拓尔微,型号TMI3281,丝印T36Hf81。
自带USB-C2拉拉线的E-Marker芯片采用智融科技SW2123,该芯片符合USB Type C 2.3规范、USB PD 3.2标准和USB4®规范,并且通过了USB-IF认证,认证TID:10796。芯片采用无电容设计,可以有效减少芯片尺寸、简化电路设计。
SW2123可在2.7-5.75V的供电范围内运行,CC、VCONN1和VCONN2引脚可耐压55V,ESD静电防护在±8000V以上,采用DFN2×2-6L封装,带有过温保护机制,工作温度范围为-40℃至85℃,适用于USB-C数据线被动式数据线等领域。
SW2123支持Thunderbolt 3、Thunderbolt 4和USB4® 2.0 80Gbps数据通信,支持扩展功率范围(EPR)模式,可达48V/5A功率传输应用。
两颗VBUS开关管均来自鑫飞宏,型号为FH3030G6,NMOS,耐压30V,导阻11mΩ,采用PDFN3.3*3.3-8L封装。上面那颗用于USB-C接口,下面那颗用于自带线。
将拉拉线模组拆开后可以看到,其由外侧黑色塑料支架、透明卷线盘主体以及回卷弹簧盖板三部分组成。黑色支架内侧做有圆形导向与限位结构,并预留螺丝柱用于固定拉拉线模组。中间为透明卷线盘,集成 Type-C 线缆;右侧为透明盖板,内部为盘状回卷弹簧,为伸缩线提供回卷力,实现拉出后自动回收。
京东京造130W快充移动电源外观采用立式长方体设计,金属机身搭配正面大面积亚克力面板,科技感十足。机身内置TFT全彩数显屏幕,可实时显示剩余电量、充放电时间及功率等关键信息。同时配有隐藏式手机支架,并集成了拉拉线C接口,可满足多设备同时快充需求。性能方面配有20000mAh大容量,支持单口100W快充,总输出最高可达130W。
充电头网拆解了解到,该产品电池组由4节东磁21700车规级电芯串联组成,单节容量5000mAh,总能量74Wh。电池组配有独立的热敏电阻进行温度监控,并由黑色塑料骨架固定保护,内部填充缓冲泡棉与导热垫用于缓震和散热。电池保护采用了创芯微CM1341-FKT搭配鑫飞宏FH8802G MOS管,为电池组提供完善的过充、过放及过流保护。
在核心方案上,主控芯片选用高集成度的双向升降压SOC SW6306,搭配四颗智融SWT30N50同步升降压开关管,实现了高效的充放电管理与多协议支持;另一路输出则由智融SW3526S同步降压芯片负责。此外,自带的伸缩线缆内部还集成了智融SW2123 E-Marker芯片,确保能够支持百瓦快充。



